一、产品介绍
KT200双臂特种作业机器人采用仿生学设计,能够像人一样双手协同实现对复杂物体的拆解和操作,具备极高的灵活性和实用性。操作人员可以同时控制两根机械臂,并通过高清多视角画面进行远程实时监控。机器人配备多种末端执行工具,能够执行多样化复杂作业任务,适用于安检、巡查、应急救援及未知空间探索等众多场景,以保证一线作业人员的安全。

二、产品特点
01. 无线操控距离≥600m
人机共融,作业监控画面无死角,远程遥控,确保作业人员安全。
02. 智能操控
智能联动控制高自由度机械臂,作业高效,适用于执行紧急危险任务。
03. 双臂协作
双臂配合实现对复杂物体的拆解和操作,具备极高的灵活性和实用性。
04. 越障能力强 全地形适用
上下30°斜坡、楼梯,可越障,涉水,跨沟。
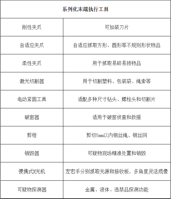
05. 10余种末端工具
一机多用,完成安检、巡查、探测、转移、处置等操作。
06. 自主导航 全天候巡检
建立三维地图,自主巡检,自动避障,实时更新最优路径。
三、产品参数


项目来源:泉州两创院科技有限公司